User Experience Design
10 Weeks
Figma

Conduct competitor analysis and user interviews to uncover patterns and themes to design a social watch feature within the Netflix platform. Our team utilized a series of methodologies and techniques shown through deliverables that involve creating a user persona, journey map, task flow, wireflow, and mid-fidelity wireframes.
Netflix is considered as one of the largest streaming platforms on an international scale. Featuring some of the most popular and original titles, Netflix drives home the point of its service to be the entertainers in delivering a lasting experience to users.
While Netflix serves as an avenue for both personal leisurely time and bringing friends and family together, the platform is currently missing a group watch feature. In turn, this reduces social functionality compared with Netflix's direct competitors Amazon Prime Video and Disney+ which have in-house watch party features. With the ongoing social isolation caused by the pandemic, our team wanted to leverage the traditional movie-watching experience and turn it into an opportunity to deliver a social experience to users.
In order to understand where Netflix and its direct competitors Amazon Prime Video and Disney+ stand in the market, each member of the team conducted a competitor analysis. The competitor analysis included a comparison of the value proposition/business models along with a heuristic evaluation of each interface, followed by a short SWOT analysis. Once we shared our findings, we were better able to identify gaps explored and reveal the shortcomings regarding social functionality of Netflix in comparison to its competitors.
User interviews were conducted with students in the User Experience program at Humber College. A discussion guide was generated to include questions to highlight the most important tasks that participants perform while using Netflix and their thoughts around the social aspects of online streaming to determine the viability of our design solution.
After conducting the user interviews, our team used an affinity map to encourage collaboration and analyze the data to better understand the user's current experiences with Netflix. In addition, it allowed a large number of ideas to be sorted in groups based on their natural relationships and common themes.

After honing in on the insights emerged from the user interviews, our team was able to create personas to assist in identifying the relevant stakeholders, guiding us through the ideation process. The persona reflects a full-time student that values a quick selection process on Netflix with the goal of being able to virtually view and share content with her friends and family.

Based on the user interviews, we wanted to take a deep dive into the user's current experience with existing Chrome Extension, Teleparty, a free plug-in service that allows users to host virtual Netflix watch parties. The journey map outlines the steps the user takes in an attempt to successfully host a streaming session with friends. By constructing a journey map, it allowed our team to uncover the various pain points within the tasks and discover areas of opportunity.

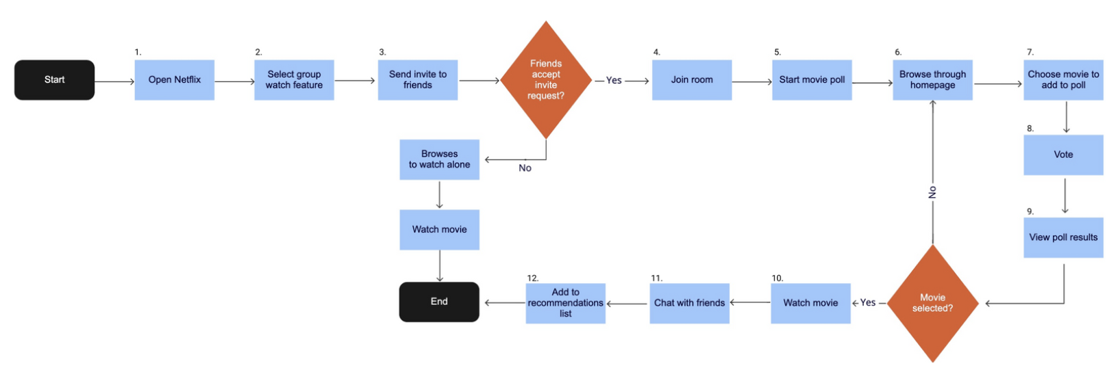
To better understand how Netflix users would navigate through GroupFlix, we created a task flow that depicts how a user would complete the goal of inviting friends to a group watch, voting on a film, communicating via the chat function and enjoying a movie.

Creating a wireflow helped me to conceptualize the tasks users would commonly perform on a digital product, thinking about the flow and not about individual screens. Wireflows bring together all the individual wireframes, and document the paths a user may take when using the new feature.

Our team created streamlined mid-fidelity wireframes to depict the GroupFlix touch points and the user's intended experience with the new feature. It includes more detail - from the spacing, to the headlines and buttons.The main components of GroupFlix reflected in the desktop wireframes include:


In theory, since the project was nearing the latter part of the design process, I wanted to hone in on my UI skills by creating high fidelity wireframes that closely resembles the final design. By presenting these wireframes, I would be able to improve communication with stakeholders when evaluating the overall design. Once refined, the wireframes can be used to generate prototypes, which can help to implement more accurate and effective testing feedback for iteration before launch.
Being one of the first (and larger) projects I completed, it was initially challenging to keep an open mind during the user interviews and difficult to ask follow-up questions based on the given responses. During the design phase, our team managed to steer away from investing too much on the visual details during the mid-fidelity wireframes. However, since the goal was to seamlessly integrate the social watch feature, I found that it was challenging to stay consistent with the existing Netflix interface when creating the high-fidelity wireframes.
If you like what you see and want to work together, get in touch!
ux.victoriakim@gmail.com